Error bars for some low intesity waveforms: run0032089, Bright 0 Width 50, Mask001




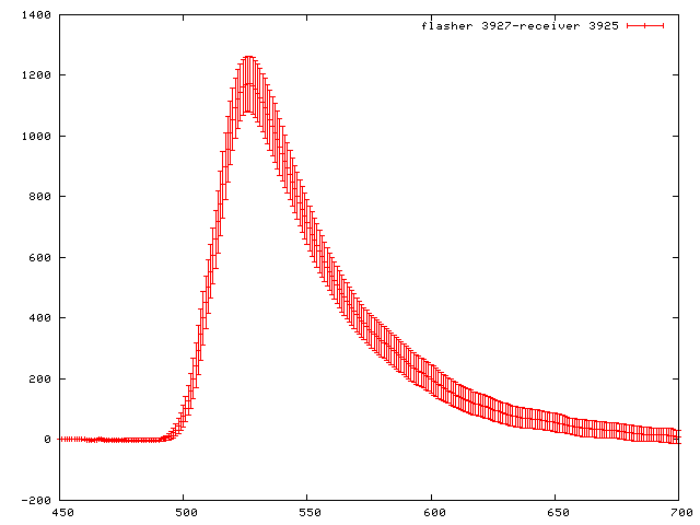
Error bars for some higher intesity waveforms: run0032108, Bright 48 Width 40, Mask030